Use Runbook Automation for AWS Network
Runbook Template can help you understand your AWS network design and troubleshoot network problems based on certain scenarios. Many useful functions such as DVT, Qapp, Gapp, and Compare can be wrapped into Runbook to accomplish your tasks.
The following sections introduce the built-in Runbook Templates based on specific troubleshooting scenarios. For how to use a Runbook Template, refer to Execute a Runbook Template.
AWS - Troubleshoot General VPC Issue
This built-in Runbook Template for AWS can help you quickly identify VPC resource information for troubleshooting on a map, which includes:
- Path - Application Path
- DVT - [AWS] Infrastructure View for Resources
- DVT - [AWS CloudWatch] Basic Stats
- Qapp - Network ACL
- Qapp - Security Group
The following is a sample of the execution result on a dynamic map.
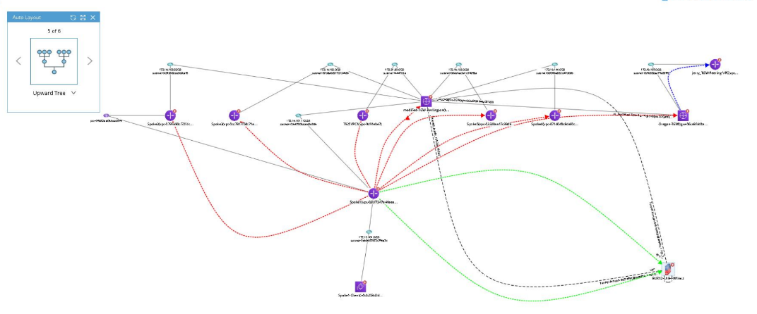
AWS - Troubleshoot Transit Gateway Connectivity Issue
This built-in Runbook Template can help you troubleshoot the transit gateway routing issue and understand the current deployment. This Runbook includes:
- Path - Application Path
- DVT - AWS Cloudwatch Metrics
- Qapp - Map reachability from specific VPC
- Qapp - Map reachability from specific TGW Route Table
- Compare - Compare TGW NCT Tables (Attachment table/Route Table)
The following is a sample of the execution result on a dynamic map.
