R12.1 Project-2025/11/05
Two-Factor Authentication
Two-factor authentication (2FA) is an identity and access management security method that requires two forms of identification to access resources and data. NetBrain supports two-factor authentication login to enhance user account security. Two-factor authentication with Authenticator App is introduced, which will be implemented after username/password authentication succeeds.
Use Scenario
After two-factor authentication is enabled, it will apply to login in the following scenarios:
- Login to NetBrain main product local/LDAP/AD account.
- Login to NetBrain Incident/Dashboard Portal with local/LDAP/AD account.
Note: Two-Factor Authentication is not required for login to portal with access code.
- Login to NetBrain main product with built-in admin account.
- Re-login to NetBrain.
- Login to Smart CLI.
- Login to function portal.
- Login to Chatbot
Basic Workflow
Workflow for system admin:
- Enable two-factor authentication for all applicable user accounts and specify days within which users can skip 2FA setup.
- Add excluded user accounts: 2FA is not enforced on the excluded user accounts.
- Revoked two-factor authentication: 2FA configurations for a user account can be revoked.
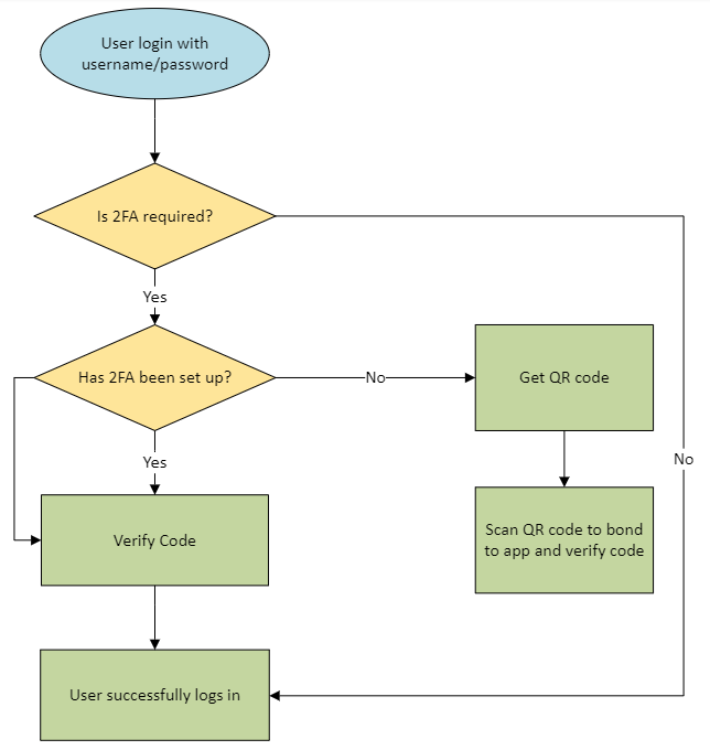
Workflow for End user:
- Users set up 2FA with an authenticator app upon their first login after 2FA is enabled (users can bypass 2FA setup if it is configured).
- Users enter the verification code into their device to verify identity.
The following diagram shows the flow for end user:
